电子招标平台
信息化办公系统
首 页
公司简介
公司概况
企业宗旨
组织架构
发展历程
发展战略
领导团队
专家团队
业务范围
工程监理
造价咨询
招标代理
采购代理
项目管理
工程咨询
业务区域
资质信誉
资质证书
企业信用
质量体系
社会责任
企业荣誉
国际奖项
国家奖项
上海奖项
外省奖项
公司业绩
工程监理
造价咨询
招标代理
政府采购
项目管理
工程咨询
主要客户
精品项目
招标信息
招标公告
中标结果
专家申请
政策法规
法律法规
部门规章
地方法规
地方规章
资质标准
其他资质
企业文化
通知要闻
党建工会
员工风采
公司活动
行业动态
工程监理
造价咨询
招标代理
政府采购
项目管理
工程咨询
上海咨询
行业协会
米兰官方站网页版在线登入
人才招聘
应聘申请
加盟我们
米兰官方站网页版在线登入
政策法规
法律法规
部门规章
地方法规
地方规章
资质标准
其他资质
地方法规
您现在的位置:
网站首页
>
地方法规
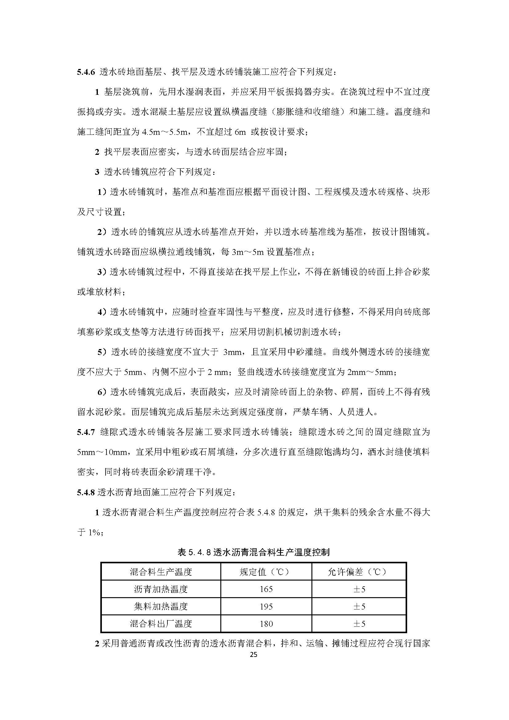
天津市海绵城市雨水控制与利用工程施工及验收标准
天津市海绵城市雨水控制与利用工程施工及验收标准.pdf
公司概况
公司简介
公司荣耀
组织机构
发展历程
业务范围
经验范围
资质等级
工程业绩
工程展示
工程奖项
工程业绩
新闻中心
公司新闻
行业资讯
项目动态
企业文化
党政工团
公司理念
文档下载
员工风采
米兰官方站网页版在线登入
地址:中国.上海市杨浦区周家嘴路3401号
电话:(+86)0371-67905986
传真:(+86)0371-67908064
安博首页
|
星空app官方站官网
|
乐鱼官方在线登录
|
华体会官方网
|
华体会官方版网站登录入口
|
leyu乐鱼官方web站登录入口
|
米兰官方站网页版在线登入
|
华体会注册
|
九游在线官方官网
|